行业主要上市公司:(300627.SZ);龙创设计(832954.OC)等。
低空经济产业发展现状及价值链分布
——全国低空经济产业发展规模
低空经济作为战略性新兴产业,产业链条长,涵盖了航空器研发制造、低空飞行基础设施建设运营、飞行服务保障等各产业;应用场景丰富,既包括传统通用航空业态,又融合了以无人机为支撑的低空生产服务方式。在工业、农业、服务业等领域都有广泛应用,发展空间极为广阔。
近年来,我国低空经济市场规模快速增长,据国新办数据,2023年中国低空经济规模超5000亿,增速达到33.8%。此外,中央在十四五规划发布的《国家立体交通网络规划纲要》中明确,到2035年国家支撑经济发展的商用和工业级无人机预期达到2600万架,同期,无人机驾驶员也将增长到63万名。据中国民用航空局预计,到2035年,中国低空经济的市场规模预计将达3.5万亿元,市场前景广阔。

注:1)2022年数据依据增长率倒推得到;2)国新办统计数据为低空经济核心产业规模,不含下游应用产业
——低空经济产业价值链分布
1、通用航空器制造
依据技术难度高低、供需现状及潜力,通用航空价值链重点在研发、采购和制造。其中,设计研发、采购与制造环节是通用航空创造价值的主要环节;随着研发技术的提升和产品性能的提升,产品的附加值也随之提升;销售环节相对于生产制造和研发的附加值较低。

2、无人机制造
根据无人机各产业链环节的毛利率情况可知,上游无人机分系统供应商的毛利率较高,大多在80%-90%之间;中游环节,无人机系统制造商的毛利率较高,基本在50%-60%之间,行业盈利能力较强;无人机服务提供商的毛利率较低,在13%左右。

3、低空经济产业
整体来看,低空经济产业从低空基础设施建设开始,产业链延伸至低空航空器制造(飞行器制造)、低空运营服务、低空飞行保障等,在整条低空经济产业价值链中,关键零部件攻关驱动低空航空器及无人机零部件附加值提升,应用场景逐步开拓及丰富驱动低空运营服务的附加值提升,人工智能等信息科技的发展驱动低空经济产业附加值提升。
.jpg)
上海市低空经济产业政策环境
上海市作为民用航空产业的“第一城”,近年来持续推动低空经济的发展,自2021年以来,上海市推出了多项与无人机、低空经济相关的政策,推动无人机、通用航空、低空飞行在减灾防灾、生态环境保护、气象监测等方面发展。为了抢抓全球低空经济创新发展的战略机遇,上海市于2024年发布《上海市低空经济产业高质量发展行动方案(2024-2027年)》,该政策对上海市的低空经济产业发展进行明确的阐述,《行动方案》提出到2027年,上海建立低空新型航空器研发设计、总装制造、适航检测、商业应用的完整产业体系,打造低空经济产业创新高地、商业应用高地和运营服务高地,核心产业规模达到500亿元以上,在全球低空经济创新发展中走在前列。此外上海市其他相关政策更提出要在上海市金山区推动建设无人机试验区和机场等设施,部署无人驾驶航空器交通管理信息系统试点。多项政策推动无人机在各个领域中的应用。


上海市低空经济产业链现状图谱
——上海市低空经济产业链图谱
在政策指引和市场需求的驱动下,上海市低空经济产业链不断完善,其中,在低空航空飞行器的原材料、零部件、航空航天系统等上游企业有企业布局;在下游应用领域中布局低空物流和低空旅游等。在中游低空航空飞行器制造企业中,eVTOL企业约5家,无人机企业约12家。

注:上游产业企业的搜索来源为企查猫,搜索逻辑主要针对对应关键词及所属行业进行搜索,所统计的企业数量并非完全聚焦于低空经济产业;中游及下游产业的企业是根据前瞻招商系统中统计得出的代表性企业情况。
——上海市低空经济产业链企业地图
从产业链各环节的代表性企业分布地图来看,目前上海市低空飞行器的主要布局区域在金山区,这也符合当前上海市打造金山区华东无人机基地的特点。从整个低空经济产业链情况来看,中国(上海)自由贸易试验区、闵行区涉及的企业类型相对较广,其中中国(上海)自由贸易试验区布局了芯片及集成电路、航空电池系统、航空研发及设计、航电设备、无人机等产业的企业,闵行区布局了电池系统、导航系统、通讯系统、eVTOL等产业的企业。

——上海市低空经济产业发展载体图谱
目前上海市金山区积极推进华东无人机基地建设,加快打造无人机产业生态圈。华东无人机基地是华东地区首个以政府为主导、涵盖多场景空域的民用无人机综合性试飞及产业基地,由民航华东管理局、上海市交通委、上海市经信委、金山区政府共同推动成立。在其他区域中,闵行区凭借扎实的民用航空基础,集聚了若干国内知名的eVTOL扎实的民用航空基础,集聚了若干国内知名的eVTOL企业;临港新片区打造低空数字化应用创新基地;青浦区2024年挂牌成立长三角低空经济虹桥产业园。嘉定区也规划了无人机制造基地和低空飞行管理大数据中心落户。

上海市低空经济产业发展现状
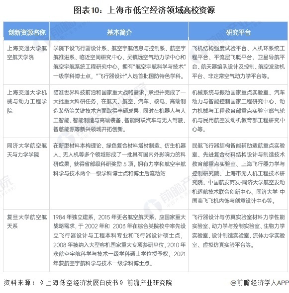
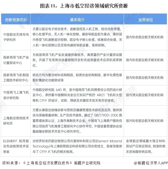
——高校及科研院资源丰富
上海拥有丰富的航空科研资源,在高校、科研院所和适航审定资源方面均有布局,创新资源数量及创新资源能级居于国内领先地位,在无人机技术、eVTOL设计制造等关键技术领域取得显著成就,为上海打造低空经济创新高地的目标奠定了扎实的基础。
其中上海高校资源占据一大批知名高校航空领域的国家重点学科,同时拥有上海交通大学航空航天学院和机械与动力工程学院、同济大学航空航天与力学学院、复旦大学航空航天系等相关的高校院系,在民用航空相关的动力系统、飞控系统、导航系统、智能系统、集成系统以及材料的研发创新方面,形成了强大的支撑。
在科研院所方面,上海集聚了民用航空领域众多的国内高能级平台,包括飞机总体和气动、系统工程、结构强度、动力能源、电气系统、飞控系统、航电系统、试飞测试等领域形成了扎实的技术积累,为低空经济的发展奠定良好基础。


——新增注册企业波动增长
根据企查猫查询数据显示,近年来低空经济产业历年新注册企业数量也快速增长。截至2024年9月,上海低空经济产业相关的注册企业超1600家,其中2021年新注册企业数量创历史高峰,约达200家;2023年全年,上海市新增低空产业相关企业数量约为120家。整体来看,上海市低空经济产业的发展热度在逐步提高。

注:1)查询关键词:“无人机”、“低空”;2)筛选条件:产品名;经营范围;企业名;品牌产品:3)登记状态:存业/在续。
——低空经济投融资热度整体增长
从2011-2024年上海市低空经济行业相关融资事件数量及金额情况来看,该行业融资整体呈现增长趋势,其中融资金额及数量呈现波动增长趋势,其中2021年上海市低空经济产业融资金额达到21.81亿元,融资数量达到12项。2022-2023年经历低迷期后,2024年上海市低空经济产业投融资热度极速升高,融资数量达到13项,融资金额高达34.2亿元。

2024年以来上海市低空经济行业投融资事件汇总如下:

——上海市低空经济产业发展初见成效
结合对上海市低空经济产业各个方面的信息进行汇总,可以得知当前上海市基础设施建设具备一定先发优势;市内的专业人才及创新企业相对充足,反映上海市低空经济创新能力相对较强;低空智联网覆盖在分阶段分区域逐步实现。从场景应用实现情况来看,低空航线建设开始进入试点阶段,低空冷链运输实现常态化运营,低空外卖场景实现,低空物流在华东无人机基地中进行研究试行。整体来看,上海市低空经济产业发展初见成效。

上海市低空经济产业发展前景及规划
——上海市低空经济产业发展前景
2024年8月,上海市人民政府发布《上海市低空经济产业高质量发展行动方案(2024-2027年)》,《行动方案》中提出到2027年,上海建立低空新型航空器研发设计、总装制造、适航检测、商业应用的完整产业体系,打造低空经济产业创新高地、商业应用高地和运营服务高地,核心产业规模达到500亿元以上,在全球低空经济创新发展走在前列。

其中金山华东无人机基地是全国首批“民用无人驾驶航空试验区”(海岛场景),金山区人民政府对低空经济产业也提出了明确的发展目标,目标为到2025年无人机产业计划投资累计达到100亿元,形成10个创新商业模式,飞行里程达到100万公里/年。

——上海市低空经济产业发展规划
2024-2027年期间,上海市将从“六项重点任务”发展低空经济产业:

更多本行业研究分析详见前瞻产业研究院《全球及中国低空经济产业发展前景展望与投资战略规划分析报告》。
同时前瞻产业研究院还提供产业新赛道研究、投资可行性研究、产业规划、园区规划、产业招商、产业图谱、产业大数据、智慧招商系统、行业地位证明、IPO咨询/募投可研、专精特新小巨人申报等解决方案。在招股说明书、公司年度报告等任何公开信息披露中引用本篇文章内容,需要获取前瞻产业研究院的正规授权。



